Justice Committee
The Domestic Abuse (Protection) (Scotland) Bill (“the Bill”) was introduced in the Parliament, by the Cabinet Secretary for Justice, Humza Yousaf MSP, ("the Cabinet Secretary') on 2 October 2020. The Parliament designated the Justice Committee as the lead committee for Stage 1 consideration of the Bill.
Under the Parliament’s Standing Orders Rule 9.6.3(a), it is for the lead committee to report to the Parliament on the general principles of the Bill. In doing so, it must take account of views submitted to it by any other committee. The lead committee is also required to report on the Financial Memorandum and Policy Memorandum, which accompany the Bill.
The Presiding Officer has decided under Rule 9.12 of Standing Orders that a financial resolution is required for this Bill.
According to the Scottish Government the provisions of the Bill are intended to improve the protections available for people who are at risk of domestic abuse, particularly where they are living with the perpetrator of the abuse.
The Policy Memorandum states that the Bill will do this by providing courts with a new power to make a Domestic Abuse Protection Order (“DAPO”) which can impose requirements and prohibitions on a suspected perpetrator of domestic abuse. This includes removing them from a home they share with a person at risk and prohibiting them from contacting or otherwise abusing the person at risk while the order is in effect.
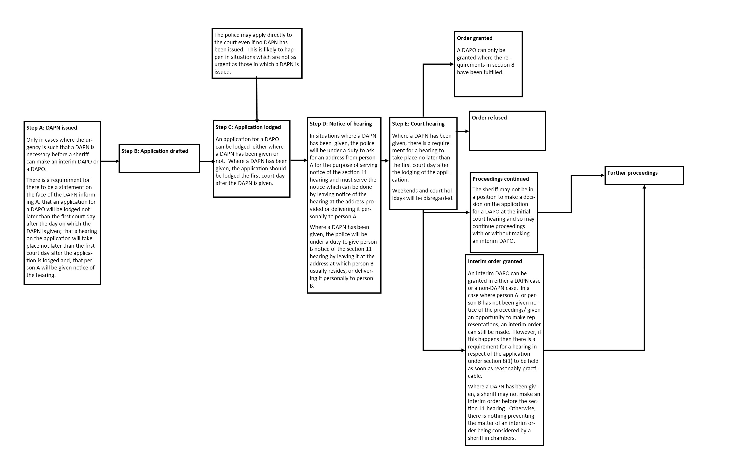
The Bill also provides a power for the police, where necessary, to impose a very short-term Domestic Abuse Protection Notice (“DAPN”) ahead of applying to the court for a DAPO.
The Bill is also intended to help improve the immediate and longer-term housing outcomes of domestic abuse victims who live in social housing, including by helping victims to avoid homelessness.
The Bill will do this by creating a new ground on which a social landlord can apply to the court to end the tenancy of a perpetrator of abusive behaviour, with a view to transferring the tenancy to the victim. Alternatively, an application can be made to end the perpetrator’s interest in the tenancy where the perpetrator and victim are joint tenants, and enable the victim to remain in the family home.
The Bill consists of 3 parts and 20 sections.
Part 1 of the Bill provides the courts with a new power to make a Domestic Abuse Protection Order (“DAPO”) which can impose restrictions and prohibitions on a suspected perpetrator of domestic abuse. This includes removing a suspected perpetrator from a home they share with a person at risk of abuse, and prohibiting them from contacting or otherwise abusing the person at risk while the order is in effect.
The Bill also provides a power for the police to impose a very short-term Domestic Abuse Protection Notice (“DAPN”) ahead of applying to the court for a DAPO in circumstances where such a notice is considered necessary to protect a person at risk from abusive behaviour by suspected perpetrator. The purpose of the DAPN would be to provide immediate protection to a person at risk in the short time period before an interim or full DAPO can be made by the court. The Bill requires the police to apply to a court for a DAPO no later than the first court day after they have imposed a DAPN.
Part 2 of the Bill creates a new ground on which a social landlord can apply to the court for recovery of possession of a house from a perpetrator of domestic abuse with a view to transferring it to the victim or, where the perpetrator and victim are joint tenants, to end the perpetrator’s interest in the tenancy and enable the victim to remain in the family home.
Part 3 of the Bill makes provision concerning powers to make ancillary provision and commencement.
The Committee undertook a call for written evidence between 10 November and 4 December 2020. The Committee received 37 submissions in response to its call for evidence, and these are available online here.
The Committee began taking oral evidence on the Bill at its meeting on 15 December 2020 when it took evidence from the following members of the Scottish Government's Bill Team:
Patrick Down, Criminal Law & Practice Team Leader;
Anne Cook, Head of Social Housing Services;
Katherine McGarvey, Solicitor, Scottish Government Legal Directorate;
Rachel Nicholson, Solicitor, Scottish Government Legal Directorate.
On 22 December 2020, the Committee took oral evidence from three panels of witnesses. The Committee heard from:
Tam Baillie, Vice Chair, CPCScotland;
Dr Marsha Scott, Chief Executive Officer, Scottish Women's Aid;
Lyndsay Monaghan, Solicitor, Scottish Women's Rights Centre;
And then from:
Gillian Mawdsley, Secretary to the Criminal law Committee, Law Society of Scotland;
Detective Chief Superintendent Samantha McCluskey, Head of Public Protection, Specialist Crime Division, Police Scotland;
Joan Tranent, Vice-chair of the Social Work Scotland Children and Families Standing Committee, Social Work Scotland;
Professor Mandy Burton, Professor of Socio-Legal Studies, University of Leicester.
And then from:
Paul Short, Homelessness Manager, Fife Council, Association of Local Authority Chief Housing Officers;
Callum Chomczuk, Director, Chartered Institute of Housing
Garry Burns, Communication and Engagement Manager, Homeless Action Scotland;
Stacey Dingwall, Senior Policy Manager, Scottish Federation of Housing Associations.
Finally, on 12 January 2021, the Committee concluded its oral evidence taking on the Bill by hearing from Humza Yousaf MSP, Cabinet Secretary for Justice .
The Delegated Powers and Law Reform Committee ("the DPLR Committee") considered the delegated powers in the Bill at its meeting on 3 November 2020.
The DPLR Committee considered each of the delegated powers in the Bill and published the report on its consideration on 6 November 2020. It determined that it did not need to draw the attention of the Committee or the Parliament to the delegated powers set out in the Bill.
The Finance and Constitution Committee issued a call for evidence on the Financial Memorandum for the Bill and received two responses.
The Finance and Constitution Committee agreed to take no further action in relation to the Bill.
During the Committee's consideration of the Bill at Stage 1, the membership of the Committee changed. James Kelly MSP left the Committee on 25 November 2020 and was replaced by Rhoda Grant MSP on 1 December 2020.
Calls for the reforms now contained in Part 1 of the Bill began in during the parliamentary passage of what became the Domestic Abuse (Scotland) Act 2018 ("the 2018 Act"). The 2018 Act overhauled the criminal law in Scotland, creating a specific stand-alone criminal offence of domestic abuse. The new offence covers not just physical abuse but other forms of psychological abuse and coercive and controlling behaviour that were previously difficult to prosecute.
In 2017, during the Justice Committee's stage 1 consideration of the Bill which became the 2018 Act, a number of third sector organisations argued there was a serious shortcoming in the existing criminal law which that Bill failed to remedy. They said a person wishing to obtain protection from domestic abuse, particularly in relation to keeping a perpetrator away from their home, could only do so in two sets of circumstances. Firstly, where the perpetrator enters the criminal justice system, and secondly, if the person at risk applies for a civil court order against the perpetrator.
Following a committee evidence session on this topic at Stage 2 consideration of that Bill in 2017, the then Cabinet Secretary for Justice, Michael Matheson MSP, wrote to the Justice Committee. He confirmed that the Scottish Government intended to publish a consultation on what additional protections (if any) might be necessary to address this issue.
The Scottish Government consultation followed in late 2018 and an analysis of the consultation responses was then published in July 2020. Individual consultation responses, where permission has been given for them to be published, also appear on the Scottish Government's consultation webpage.
In September 2020, the Programme for Government for 2020-21 was published. In it, the Government commented:
“ The experience of lockdown reiterated the importance of protecting women and girls who are isolated and vulnerable during unprecedented times, and facing domestic abuse.”
As a result, the Scottish Government introduced the Bill now under consideration, describing it in its Programme for Government as "part of a suite of measures which would continue to implement the Scottish Government's Equally Safe Strategy" in the 2020-21 parliamentary year.
The Scottish Government has indicated in its Policy Memorandum which accompanies this Bill that there is a “gap” in the existing civil justice system that requires this Bill to be passed. It said that the new powers in this Bill are therefore required to fill this gap in that, where someone is in a coercive and controlling relationship and experiencing domestic abuse, they are likely to lack the freedom of action to pursue, for example, a civil court process to remove a suspected perpetrator from a shared home.
The Cabinet Secretary told us that the proposed scheme of domestic abuse protection notices and orders is intended to “provide protection and breathing space for people who are experiencing domestic abuse while will enable them to take steps to address their longer-term safety and their longer-term housing situation”. He said that the scheme was not intended to replace existing criminal and longer-term civil measures but to address a very specific situation in which it is not possible to use criminal justice measures and the police consider measures are necessary to protect a person at risk.
Evidence received by the Committee offered mixed views on whether there is a need for new powers for the police and the civil and criminal courts, such as the proposed DAPN and DAPOs.
Witnesses including Scottish Women’s Aid, the Scottish Women’s Rights Centre and Professor Mandy Burton of the University of Leicester believe that there is a need for new powers as, in their view, a gap does exist currently in the protection afforded to women under existing powers. In written evidence, Scottish Women’s Aid stated, “A DAPN in intended to address those situations where the level of risk to the victim survivor is such that it is necessary for protective action to be taken. However, the police are, for whatever reason, unable to charge an abuser with a criminal offence. A DAPN would be used to bridge that protective gap”. They considered that the introduction of a DAPN could complement the police use of investigative liberation powers under the Criminal Justice (Scotland) Act.2016.
Dr Marsha Scott of Scottish Women’s Aid explained that, in her view, a legislative gap exists, firstly between the prevalence of domestic abuse and what is reported to Police Scotland which suggests that women do not feel sufficiently protected under current legislation to report their experiences and, secondly, that without emergency barring orders, the ability of the police to protect women and children is hampered.
In their written evidence, Barnardo’s Scotland said they welcomed the measures contained in the Bill and that the new legislation would protect and safeguard victims and their families. They stated that “Often abuse victims don’t want to move out of the home because they don’t want their children to experience upheaval. It is imperative that, where possible, the perpetrator is held to account and removed from the family home”. However, they voiced concerns that many situations arise where perpetrators do not care if there are bail conditions or other protective orders in place and considered that “it is not certain that the DAPN/DAPO will prevent this”.
Other witnesses were less convinced that there was a need for these new provisions. In its written submission, Police Scotland stated the proposed emergency powers would “address an identified gap where there is an insufficiency of evidence to criminally charge the perpetrator of domestic abuse and ongoing risk of abuse by them is identified”. In oral evidence, however, Detective Chief Superintendent McCluskey of Police Scotland told us that better use could be made of existing powers. Following delivery of training, she described a “shift in attitudes” to how police approach domestic abuse and that they had not previously used existing powers to their full extent but that was changing. She said, “We view the Bill as providing an exceptional tool for use in exceptional circumstances, but it should not constitute the routine response.”
In its written submission, the Law Society of Scotland highlighted its concerns about “a proliferation of potentially overlapping measures” particularly in respect of the Bill’s interaction with the police powers under the Criminal Justice (Scotland) Act 2016 including those of investigative liberation. The Law Society stated “We suggest that evaluation of such measures is needed to avoid duplication or complications in the process when what we want to achieve is effective protection for the victims of domestic abuse”.
Gillian Mawdsley of The Law Society of Scotland told us she did not see a substantial gap in the current legislation and that the new notices would be used in very limited circumstances where there was an immediacy or short-term measure required. She said “How often and exactly where that would occur needs to be resolved, and there is a lack of clarity in the Bill”.
Dr Scott agreed that notices may be put in place for a relatively small proportion of cases and did not see them being routinely issued by police. She said, “We hope that there will routinely be evidence for arrest and criminal charge”. She explained, however, that in situations where evidence has been put to the Crown, but it chooses not to prosecute yet the police have strong concerns about the safety of the family, a notice “will be a critical tool that is not currently available”.x
The Cabinet Secretary told us that current civil measures place the onus on the victim to apply for orders and that could be “exceptionally difficult”. The scheme under the Bill would, in his view, offer an alternative as the police will apply for a DAPN and then a DAPO. He said, “This is where I think the biggest gap is” and “a number of other protective measures that are in place require the investigation of a criminal offence” therefore DAPNs and DAPOs were very different. In his view, they are unique in that they do not rely on a criminal offence having to have taken place.
Mr Yousaf rejected the idea that there would be duplication of powers but acknowledged that an overlap could occur if a criminal investigation or investigative liberation took place. He said, “There will, I hope, be a seamless transition between investigative liberation and a protection notice being put in place which should mean that there will be no gap in protection for the victim”. In response to how often he anticipated the new powers being used, he told us that this would be determined by the operational approach taken by Police Scotland, and while designed to be used in exceptional cases, even if used in five percent of cases “thousands of families will be helped and protected from harm”.
Witnesses discussed the drawbacks of existing civil protective orders (such as non-harassment orders, interim interdict or exclusion orders) citing the current, relatively lengthy, timescales in which they can be obtained, the costs associated with them and the availability of legal aid. One of the major barriers identified was that existing civil orders require to be sought and paid for by the applicanti and that the process of obtaining protective orders can generally take three weeks or longer from instructing a solicitor to a hearing. If bail conditions are not put in place, the potential victim of domestic abuse is left without protection and at risk of harm.
Tam Baillie of Child Protection Committees Scotland (CPCScotland) described existing measures as “insufficient”. He told us “the facility of exclusion orders which came in under the Children (Scotland) act 1995 was well intentioned, but it is hardly used and difficult for women and children to exercise that option”.
Lyndsay Monaghan of the Scottish Women’s Rights Centre explained that, where a report is made, but there is insufficient evidence to further engage in a criminal process, women are advised by police to seek civil protective orders. She said, “There will be a gap in protection between the reporting of the abuse or the ending of the relationship and trying to put in place one of those civil protective measures”. She added that civil orders could be “notoriously difficult” to put in place depending on the circumstances of the case.
Other witnesses acknowledged the risk of overcomplicating existing measures by introducing more legislation. In weighing up the risk, Dr Marsha Scott, Tam Baillie and Lyndsay Monaghan stressed that the safety of women was paramount. Tam Baillie told the Committee that “I see the order as a short-term measure whereas we are aiming for a longer-term stability for women and children”, adding, “Anything that can stabilise the situation including in the longer term is important”. Lyndsay Monaghan agreed, stating “The intention is that the orders and the notices will complement the civil protective orders that are currently in place”.
Referring specifically to exclusion orders, the Cabinet Secretary told us that one issue that came out of the 2018 Scottish Government consultation was that there was not great awareness that exclusion orders exist and are a remedy that people can seek. He said the Government were working on raising awareness. He emphasised the difference he hoped having the police apply for an order could make. He said, “We can perfectly well envisage how difficult applying for an exclusion order might be for a victim especially if they are in a toxic and controlling relationship. We hope that it will make a big difference that the DAPO can be applied for by Police Scotland”.
A number of witnesses expressed concerns about the practical and operational challenges of issuing DAPNs and called for further consultation and clarity. To aid understanding, the Scottish Government provided additional information on how the process is expected to work; see Appendix 1.
In her evidence to the Committee, DCS McCluskey of Police Scotland described to us the circumstances that Police Scotland envisaged in issuing a notice and thereafter applying for an order. This was where domestic abuse was reported and the perpetrator was removed by the police from the house in order to investigate but there is insufficient evidence to charge and the police were obliged to release them even though they considered, following assessment, that they posed a significant risk in the home. She said, “Statistics show that we have 6,000 such cases a year. That is why I am saying that there has to be an exceptional tool that is used in exceptional circumstances. We need to be able to take action. We can train officers but that takes significant investment so we need resources”.
Section 4 of the Bill sets out a three point test relating to the imposition of a DAPN. At Section 4(1) it provides that a senior constable may make a domestic abuse protection notice in relation to person A if the constable “has reasonable grounds for believing that” person A has engaged in behaviour which is abusive to person B; that it is “necessary “ for a DAPO to be made to protect person B and; it is “necessary” to make the DAPN to protect person B from abuse before the sheriff can make a DAPO. The Scottish Government’s Bill Team confirmed the civil standard of proof would apply (i.e. “on the balance of probabilities”).
A DAPN may be imposed only by a senior police officer at the rank of inspector or above and several witnesses questioned how this would work in practice. In its written submission, the Law Society of Scotland questioned how the issuing of DAPNs by senior officers would work given they are typically desk-based and do not routinely attend at the scene. The Bill does not appear to have a specific power available to the police to remove a suspected perpetrator to the police station relating to a DAPN. The Law Society of Scotland questioned “What may be envisaged here by the policy is to permit a DAPN to be issued in circumstances where any action of removal to a police station would not be justified in terms of the Criminal Justice (Scotland) Act 2016”.
DCS McCluskey echoed these concerns, stating “There is a lack of clarity and direction for us”. She told us that an inspector would rarely be on the ground at a domestic incident and officers would therefore be expected to conduct a risk assessment based on what they were faced with. If there was no evidence to charge, they would have to approach an inspector and convince them. She added that “The thresholds are different, one is criminal. If they have reasonable grounds to suspect, they can bring that person into custody to facilitate an investigation and then convince the inspector that there are reasonable grounds to believe. We might have some challenges to get people to understand the true thresholds. As I understand it, the legislation makes the inspector hold that belief rather than the officers, so they will have to convince that person”.
On this point, the Faculty of Advocates said that “For the avoidance of doubt, the Bill should make clear that it is the senior constable proposing to make the order who requires to have the reasonable grounds for belief which the Bill requires, rather than a police officer of the rank of constable (who may, for example, be attending the incident giving rise to concern).”
The Cabinet Secretary told us that in the majority of cases for similar orders in England (where there is insufficient evidence to charge an individual) the person would be in police detention as they are able to do where there are reasonable grounds to suspect that a crime has been committed. He said that the police might decide on further investigation that there is not enough evidence to determine that a crime has been committed but “if the test in section 4 is met, the police will go to someone with the rank of inspector or above to apply for a DAPN”. He explained where the police did not have reasonable grounds and the perpetrator had left the locus police could return to the station, determine whether the test in section 4 had been met and return to the locus or use normal procedures to track down the person and issue a DAPN.
The Committee received mixed views about the proposed test contained within Section 4. Social Work Scotland was content with the test. However, a number of other organisations including members of the judiciary such as the Sheriff’s Association, the Summary Sheriff’s Association and the Law Society expressed concerns both about the threshold imposed by the test in Section 4 and whether a DAPN would be a proportionate measure in the context of relevant rights under the ECHR. These organisations questioned the evidence which would be required before the test would be met. The Law Society commented that “the threshold seems to be that the senior officer has “reasonable grounds” to believe that there has been abusive behaviour. What does that mean in practice? Does that mean the police could serve a notice on an anonymous tip off from a neighbour even where the victim disputes the claim?”.
The Summary Sheriff’s Association said:
“… the evidential threshold for a senior police officer to conclude that the relevant test is met must be carefully considered. In comparison to existing protections and processes, discussed below, it is envisaged that a lesser evidential burden is required in order for a senior police officer to have reasonable grounds to believe that person A has engaged in the defined behaviour towards person B - such as ex parte statements from person B with no other supporting evidence.
Given the very serious consequences of a DAPN, the test for a DAPN must be carefully considered. In this context it may be appropriate to consider the statutory test for the comparable remedy available to person B in terms of section 4 of the Matrimonial Homes (Family Protection) (Scotland) Act 1981 – an interim exclusion order.”
Gillian Mawdsley and DCS McCluskey were of the view that the standard of proof required clarification. DCS McCluskey said:
“There is no component of risk in section 4. That is really important. People use the term “emergency order”, the police officer’s decisions on such an order will be risk-based. That is absolutely correct but what we see now has morphed slightly from what the intention was for emergency barring orders. At the start, the focus was on couples who co-habit but it now goes much wider. Furthermore, the Bill covers a single instance whereas the Domestic Abuse (Scotland) Act 2018 covers a course of conduct which enables the police to make a holistic assessment of the circumstances and, of course, to identify primary perpetrators.”
In written evidence, Police Scotland said that “Further clarity and guidance is necessary to enable straight forward and effective instructions and training to be delivered to frontline officers who will be attending domestic incidents and issuing DAPNs.” They added that:
“The proposed three point test at Section 4 offers no explanation of the term “reasonable grounds to believe” and whilst officers are familiar with the term, it is most commonly used as an objective test where criminality is suspected and a criminal investigation is undertaken” and “we feel that the language in the Bill should more strongly reflect the intention specifically in terms of DAPN’s being emergency measures taken as a precursor to longer term protective measures being implemented”.
Gillian Mawdsley agreed highlighting the, in her view, enormous discretion the Bill gives to the police particularly in light of someone being deprived of their home. She questioned what would constitute sufficient grounds for the making of a notice and exactly what kind of evidence would be required. She asked “What kind of evidence would be sufficient to trigger a notice and therefore deprive a person of their home for 24 or 48 hours or up to 4 days?”
The Scottish Government’s Bill Team in oral evidence stated that there are two elements to the test, stating “The senior constable who is making the decision has to hold a genuine belief and there must be reasonable grounds for that belief. The reasonable grounds part of it imports an element of objectivity into the test. That is important because it means the officer who is imposing the notice cannot act simply on their subjective belief”.
The Cabinet Secretary stated that he believed Section 4 to be pretty clear about when a notice should be applied and what the tests were. However, he told us “if there are concerns about areas that we could make clearer or strengthen I will take those concerns away and look at them”.
With regard to compliance with convention rights, the Bill Team did not see a conflict in situations where a notice would be required. Scottish Government officials stated that “Convention jurisprudence recognises that in some exceptional circumstances where the object of any given measure requires efficient and quick decision making not all the protections in article 6 can be afforded in the time if the objective might be undermined”.
This was echoed by the Cabinet Secretary who said, “We are talking about restricting somebody’s liberty in some way, quite severely, without a criminal offence having been committed. Therefore proportionality and necessity are absolutely imperative”. He offered assurance that ECHR compliance is a key consideration for any Bill brought forward and the proposed Bill complied with ECHR and human rights obligations. That consideration he said was why, in the Scottish Government’s view, a DAPN should only last for 48 hours as any longer would have “serious ECHR implications”.
One of the prospective challenges a police officer may face at the scene is the suspected perpetrator of the abuse making a counter claim against the person making the allegation of abuse.
DCS McCluskey told us that where there is a counter accusation there is a lot of risk assessment and professional judgement required. She said “The Bill is quite difficult for us because action can be based on a single incident rather than a holistic view being taken of all the circumstances and any behaviour that has gone before. It is very challenging for officers in relation to counteraccusations”.
Police Scotland also called for clarity around where orders would sit in relation to other court imposed orders or restrictions such as bail and special bail conditions and other ongoing processes.
In a letter to the Committee, the Scottish Government’s Bill Team explained that where an offender is released on Home Detention Curfew (HDC), the powers of recall available to the Scottish Prison Service (SPS) allow for a broader range of considerations than just whether the specific licence conditions have been met. As well as taking account of practical considerations around the ability of that person to be monitored they allow a decision maker to consider anything that is in the public interest or anything which gives them concern for public safety. The police could therefore consider the application of a DAPN/DAPO to prompt action to consider the recall of an individual from their release or varying the conditions of that release. The Bill Team emphasised that the Scottish Government continued to work with justice agencies and the Scottish Prison Service and Police Scotland to examine the practical implications of the new system of protective orders where such a situation is likely to arise.
In response to calls that the Bill should be clearer about the interaction of part 1 with pre-existing requirements in the criminal justice system, the Cabinet Secretary told us that he would not close his mind to having that in the Bill but did not see the challenge as “particularly unique”. He set out how he envisaged the process working in that if somebody on home detention curfew (HDC) with electronic tagging is issued with a DAPN, it would be for Police Scotland to communicate that to the Scottish Prison Service. Ultimately he told us, it would be up to them to make a judgement call taking into consideration, firstly if the person had to move to another address and, if so, whether the HDC could continue and, secondly, whether the person who is subject to a DAPN is in breach of their conditions and should remain in the community or be recalled to custody. He said, “Where HDC is involved, those conversations will have to happen between Police Scotland and the SPS”. He added that it was “pretty routine” for Police Scotland to have such conversations with SPS but if a specific provision was called for he would consider it.
One of the other prospective challenges on Police Scotland suggested to the Committee is that of potential liability on them if they fail to issue a DAPN and then the allegation of domestic abuse is subsequently proven and/or the person is subjected to further abuse after they have left the scene.
DCS McCluskey said Police Scotland also had “legitimate concerns” about being held liable for taking action which was perceived to be wrong, or if there was inaction on their part when steps should have been taken. She said this could be addressed “If we apply a little more scrutiny, get more clarification on the threshold and are very clear about the circumstances in which we would apply it, that will build a bit of confidence among police officers who will be expected to make decisions and build the public’s confidence in our response.” She added, “I would like clarity in the Bill and perhaps time being taken to learn from England and Wales where the previous process has been repealed because of issues”.
Professor Burton agreed, stating “Rolling out the training and updating it to align with the process and procedural issues with protection notices will be crucial”. She explained that the way in which the police enforce or do not enforce protection notices will reflect their potential liability under human rights legislation as victims have rights under articles 2 and 3 on the right to life and the right to be free from inhuman and degrading treatment. She added that “The Bill is a very positive step towards meeting the obligation that the Scottish Government and the police have under human rights law to have in place appropriate levels and protective orders for victims of domestic abuse”.
The Scottish Government’s Financial Memorandum suggests that police training on the Bill might be delivered through a two-hour course making use of an e-learning package. Concerns were raised as to whether this would be sufficient for frontline officers.
Both Police Scotland and the Law Society emphasised an important role for further training and guidance for police officers. Police Scotland stated:
“a single nationally agreed and endorsed model of risk assessment which encourages common language and understanding of risk in domestic abuse across all sectors is needed. This would assist in improving the awareness and understanding of the public and other services of the proportionate measures taken by the police to manage and mitigate identified risk including the issuing of DAPNs. It would also ensure that DAPNs are issued where every case is judged on its merit and offers a degree of proportionality and necessity, i.e. where emergency and immediate measures are necessary rather than at every domestic incident attended where application could, in fact, be harmful to the overall situation.”
The Cabinet Secretary emphasised that, in recent years, Police Scotland have received extensive training on domestic abuse and coercive control in relation to the Domestic Abuse (Scotland) Act 2018. The matter of e-learning was based on information Police Scotland had provided as it pertained to the legislation. However, he said that the Government would “continue to discuss such matters with Police Scotland as the Bill progresses through the parliamentary process”.
In its written evidence, Police Scotland expressed concerns that they could issue a DAPN without any consultation with any other body, such as social work, and that this “is not in step with the established partnership approach currently taken across Public Protection to address risk.”
In oral evidence, the Scottish Government’s Bill Team responded that it was not the Government’s view and that, just because the Bill was silent on multi-agency approaches in the context of DAPNs, this did not mean that the Government did not think these approaches should happen in practice. The Bill Team suggested that the Scottish Government wanted to leave some flexibility for Police Scotland to determine how arrangements should operate in practice.
Dr Scott said she was “surprised” that Police Scotland had expressed such concerns, stating, “Our experience is that the police rarely engage with multi-agency structures for an initial call or in situations in which a notice would be served”. She explained that multi-agency working is valuable as it brings more information to decision making but that it takes time and the notice process was a short-term intervention which would thereafter be scrutinised by the court. She added “That subsequent scrutiny can be informed by multi-agency information”.
Tam Baillie agreed, saying “The police are first responders in the vast majority of protection cases in Scotland. There is nothing unusual about the police having to act singly as an agency”. In relation to child protection, he told us that where there are concerns about children, initial referral discussions (IRDs) take place very quickly and in the case of a notice being issued he would “expect that to be brought to the attention of the IRD process”.
The Cabinet Secretary acknowledged the concerns raised by the police that a two day window would make multi-agency working difficult. However, he explained that the court would be able to provide an interim order for a three-week period which could assist with multi-agency working and give Police Scotland more time. He emphasised that it was not unusual for Police Scotland to take a multi-agency approach and he would have concerns if operational practice was mandated in the Bill. He said he would “listen to the concerns that Police Scotland has and will try to work through them as we approach stage 2”.
In her evidence to the Committee, DCS McCluskey told us that Police Scotland “… cannot actually envisage a set of circumstances in which we would serve a notice on an individual who was still living in the family home. To my mind, that would significantly increase the risk to the victim and any children, as well as any other person in the home”. She added in subsequent correspondence that “If an individual (Person A) was still resident/cohabiting with Person B in the family home we would issue a notice (where it was assessed as required), however we wouldn't issue on an individual who was still physically present in the home. That is, we would not issue in the presence of the victim as it would increase risk.” She also told the Committee that the evidential threshold needs to be clear and the circumstances in which a notice should be issued “needs to be explicit”."
Section 5 of the Bill in conjunction with Section 11 proposes that a DAPN lasts until a DAPO or interim DAPO is made or, if no such order is made, until the associated court hearing ends.
One effect is that a DAPN could last as little as two days. In England and Wales, police imposed notices ordinarily last 48 hours but this approach has faced criticism from some that it does not leave enough time to prepare the legal case for any follow up court order. Notwithstanding this, the 48 hour time limit has been largely replicated in the current UK Domestic Abuse Bill that is being considered in the UK Parliament at present.
Police Scotland acknowledged the need for a short timescale given the prohibitions and restrictions conferred by a DAPN but expressed concerns that it created substantial challenges for the police in requiring to make an application for a DAPO shortly thereafter. Specifically, they highlighted the necessary ICT, information sharing and process development to enable applications to be delivered to the court within the stated timescales; the additional demand for a finite number of officers who already spend an average of nine hours dealing with each domestic incident they attend and the logistical and resource issues of ensuring legal representation at multiple hearings in different sheriffdoms across Scotland.
Gillian Mawdsley stressed the importance of timescales being restricted to absolute immediacy and voiced concerns about an extension of the notice period. She said, “There is an immediacy in the power being exercised by the police. The matter needs to go before a judicial authority at the earliest opportunity. That seems to me to be the proportionality and absolute substance of the Bill”. She added, “I understand the practical resourcing implications, but a notice should be used only in an emergency. It is entirely appropriate for the period to be until the first court day. I would be very resistant to any extension beyond that”.
Police Scotland expressed specific concern about the timescale between the notice and applying for the order and described this as “prohibitive”. They considered it should be extended to 7 days. DCS McCluskey told us the time limits on the notice probably raised the most significant practical concerns for the police not only in terms of the demand on resources but that it would also prevent them from taking a multi-agency approach.
Joan Tranent of Social Work Scotland and Professor Burton agreed that one day was a very short time and suggested that a four to seven day period may be better in enabling circumstances to be fully assessed.
The duration of emergency barring notices varies from country to country with some EU countries stipulating a longer period of than England and Wales and what is proposed for Scotland. A collection of papers published by the Council of Europe Convention on preventing and combating violence against women and domestic violence provides a number of comparative case studies.
The Cabinet Secretary was of the view that it is serious to legislate on a restriction for 48 hours on somebody’s liberty in a way that excludes them from the family home and takes them away from their children without having been charged with a criminal offence. He told us “It is important, as a state, to have judicial oversight of that restriction of liberty and of the interference with their privacy and their right to a family life as soon as is practically possible, Any extension causes me concern”. He commented that, despite concerns relating to the 48 hours being a barrier to the police, for similar orders in England and Wales the 48 hour period had not been extended. He said, “I suspect that that was because there were similar ECHR concerns to those that we have”. Mr Yousaf stressed that the courts would be able to grant interim orders of three weeks which would give more time for the police to liaise with other agencies, for reports to be provided to the court and full assessment of other civil orders made.
Sections 9 and 13 of the Bill provide that a DAPO can last up to two months and can be extended to a maximum of three months. Section 13 of the Bill provides that an interim DAPO must not exceed three weeks including any extension.
The proposed policy approach contrasts with that for DAPOs in England and Wales. Under the UK Government’s proposed Domestic Abuse Bill, there is no general maximum time limit proposed. Consequently, DAPOs in England and Wales could function as an indefinite or long-term order as well as a short to medium-term one.
The Committee received mixed responses on what the maximum duration of a DAPO should be. Some respondents including the Scottish Women’s Rights Centre, Scottish Women’s Aid and Child Committee’s Protection Scotland expressed concerns that the currently proposed three month period was too short. The Scottish Women’s Right Centre said:
“The victim requires more comprehensive and long-standing protection than that of three months. It is often mistakenly thought that abuse will stop once the relationship ends. However, it has been found that post separation, abuse often persists or intensifies for women and children particularly in child contact negotiations, which can be prolonged, often lasting for well over three months and are used by perpetrators to continue the abuse”.
In their written submission, Scottish Women’s Aid stated “obtaining an exclusion order, interdict or non- harassment order can take considerably longer than two months. The court process is often further protracted, particularly in relation to exclusion orders, where perpetrators of abuse manipulate the court process to delay and continue the action. Some women’s aid groups report that applications for exclusion orders can take six months”.
The Scottish Government’s Bill Team referred to unpublished data from the Scottish Legal Aid Board on the average length of time that child contact and residence cases take to be determined, which showed that, in general terms, only 15% of contact and residence cases are determined within 6 months and a majority take more than 12 months. They concluded that “It is therefore unlikely that it would be possible for a case to be determined within the maximum time period for which a DAPO can have effect”.
In relation to obtaining views of the child, Tam Baillie considered that the length of the order was too short for the courts to be able to come to a reasonable view. He told us “it takes time to get alongside a child so that they can have the confidence to express their views to you and so that you are confident in what the child is saying”. He added “the prize is stability for the woman affected, her children and her family. That would satisfy one of the main policy objectives which is that the family should stay put while the perpetrator is moved on. A longer duration would more clearly fit with the policy intention”.
Dr Scott agreed, citing safety as being the paramount consideration. She said, “The system needs to be based on safety. It is important that we do not encourage courts to think that just because a perpetrator has not reoffended in the three months that an order has been in place it can be assumed they are no longer a risk to women. We have so much evidence that that would not be true”.
DCS McCluskey and Joan Tranent shared that view. DCS McCluskey told us that it can take a long time to build a victim’s confidence and resolve all the complex issues including those around housing. She said, “I am not convinced that two months is long enough to allow for meaningful intervention that is as effective as it could be”. Joan Tranent highlighted that systems in housing and social work do not move quickly and that three months is a very short time in which to get to know people and build up trust.
Gillian Mawdsley, however, took a different view. She thought the proposed period was too long and that there were other measures which could be put in place within that time. She said the Bill was not clear either as to the grounds for extension and what would be required. In response, Professor Burton highlighted that the remedies referred to by the Law Society had to be sought and paid for by victims themselves whereas a DAPO would not put the financial and administrative burden on the victim.
In its written evidence, the Faculty of Advocates said that any “maximum period should not be arbitrary, but rather should be based on evidence that such a period is required” if it was to be compliant with Article 8 of the ECHR. The Faculty also said it was unclear about the drafting of section 11 of the Bill.
The Cabinet Secretary told us that he found the evidence that a two or three month period was too short “persuasive”, but again cited ECHR considerations. He told us the evidence had reminded him that eviction and transfer of tenancy proceedings could exceed three months and that, albeit the individual could apply for alternative civil orders during that time, the onus would be on the victim to do so. He concluded that “there is a persuasive argument for us to revisit whether DAPOs could be extended in specific circumstances”. He also said he would consider the issue of stalking as part of the consideration of any extension.
Section 10 of the Bill provides that an application can be sought for an interim DAPO which can last for a period of up to three weeks In oral evidence, the Bill Team considered that, in practice, interim DAPOs may prove popular as they would allow police time to properly prepare a case for a DAPO.
Section 10 enables the sheriff to make an interim DAPO “only if the sheriff considers, on the balance of convenience that it is just to do so”. One of the issues which the sheriff must consider is the risk that if such an order is not made, the suspected perpetrator will cause harm to the person at risk.
The Law Society commented that “Given that such an order can involve serious deprivation of a person’s rights in relation to their place of residence and/or their child, the test in the legislation is “on the balance of convenience. It will be interesting to note the evidential requirements expected by courts before granting such an important interim order”.
The Summary Sheriff’s Association questioned how evidence in support of the application will be recorded and presented in court. Given that section 10(5) provides that the sheriff can make an interim order even if person A and person B have not been given notice of the proceedings nor been given the chance to make representations, the Summary Sheriff’s Association stated that “there is real concern about whether such a provision is compliant with articles 6 and 8 or the ECHR”.
Whereas, there are specific provisions in Sections 8 and 12 for taking victims’ or children’s views into account in an application for a DAPO, there do not appear to be equivalent provisions in Section 10.
A range of other legal measures can be imposed in respect of children under the existing law and which may require to interact with the powers in Part 1 of this Bill. These may include court orders to settle disputes between parents under the Children (Scotland) Act 1995 or child protection orders including those imposed under the children’s hearing system.
A number of organisations expressed concerns that the relationship between DAPNs and DAPOs and other court orders relating to children is not sufficiently clear in the Bill.
For example, the Faculty of Advocates said “We do not think the Bill is clear about what should happen. We cannot see any provisions within the Bill that address the question of what order should take precedence where there is conflict between a DAPN/DAPO and a family law order.”
Police Scotland said “there does not appear to be any practical guidance on how such conflicts will be managed. The COVID-19 pandemic has highlighted the challenges of dealing with such conflicts and effectively navigating civil and criminal law accordingly. Further guidance and consultation is required”. Social Work Scotland called for the legal relationship between the different measures to be made explicit. Whereas, in oral evidence, the Scottish Government’s Bill Team said that, in its view, DAPNs and DAPOs will take priority over legal measures relating to children but this is not explicitly stated in the Bill.
Witnesses generally agreed that more clarity was required. Dr Scott told us she would like the Bill to “indicate clearly that domestic abuse protection notices and orders will supersede the arrangements under existing contact orders” and that there would be plenty of time to put contact arrangements back in place it the court deemed that to be appropriate. She told us “It is absolutely critical that children and their mothers are not forced into dangerous situations as an unintended consequence of enforcement of contact”. This view was shared by Lyndsay Monaghan who considered it was crucial that the position is clear in the Bill and in the guidance of what was expected of women in respect of facilitating contact and whether they are required to do so.
Professor Burton considered it was important that there was provision for which orders take priority particularly where there is conflict. DCS McCluskey was of the view that guidance would not be sufficient and said Police Scotland would welcome clarity in the legislation as they would be held accountable for how the legislation was applied. She said “It needs to be really clear what takes primacy there and that is not for us to decide. It needs to be explicit in the legislation”. Professor Burton agreed. She told us a large body of evidence suggested the risk of harm that results from pro-contact presumptions in domestic abuse cases is an international problem. She said, “We have to remember that emergency barring orders are a short-term remedy. If there is a conflict between a child arrangement order and an emergency barring order, the priority should be given to the latter because it is a short-term remedy for the protection of the family. After that, revisiting the child contact arrangements would be appropriate”.
The Cabinet Secretary said “My clear opinion is, given a breach of a DAPN or a DAPO will be a criminal offence, that there would be no legitimacy in a person simply expressing that their having a civil order allows them to see their children and that that takes primacy, that would not be the case.” He told us that he would be happy to consider whether that could be clarified in the Bill and that Members were equally welcome to lodge stage 2 amendments on this specific issue.
Neither Section 4 of the Bill (setting out the test for the making of a DAPN) nor Section 8 of the Bill (setting out the test for the making of a DAPO) require the consent of the person at risk for the provisions to be used.
Section 4(3)(b) of the Bill provides that the senior constable must take into account “any views of person B in relation to the notice” and at (c) “the welfare of any child whose interests the senior constable considers to be relevant”. Section 8(6) makes similar provisions which must be taken into account by the Sheriff ahead of making a DAPO and in addition at Section 8(6)(d) “any views of the child of which the Sheriff is aware”.
Witnesses acknowledged potential challenges in obtaining consent in relation to notices but were strongly of the view that women’s’ views and, where possible, consent should be sought in relation to orders.
The Bill Team recognised that the issue of consent was a difficult one in policy terms, particularly in relation to DAPOs. In practice, they thought that consent would usually be obtained from the person at risk. They thought that the Government’s approach could be useful for exceptional cases where a person at risk is too scared to offer consent or did not appreciate the danger they were in.
In relation to DAPNs, Dr Scott told us that Scottish Women’s Aid would like the police to seek the views of women and children but obtaining consent would not necessarily be a feature. In relation to DAPOs however, she told us “we have strong concerns about orders that are made without the consent or even directly opposing the will and wishes of women” She said we need “flexibility” in the system particularly if the court is convinced that, for example, the woman has been coerced or that there is imminent danger. She said we need to “change the language to make it stronger and to make it clear that we expect all elements of the justice system to seek the views of both the women and the children. That should be the default so that if the court does not have their views it should be asked why not”.
She added that “Consent of the victim-survivor to a DAPO is essential”, saying, “The problem with issuing orders without consent is non-consensual intervention not only disempowers, it reflects abusers’ tactics of controlling victim-survivors and it may well have the unintended consequence of placing them in more danger”.
In relation to DAPOs, similar concerns about the removal of autonomy from the victim were raised by the Scottish Women’s Rights Centre. In relation to DAPNs, Lyndsay Monaghan told us “our position is that views should be taken but it is accepted that consent might just not be possible at that stage”. As the DAPO is a longer-term order, she added that “it makes more sense to take consent at that point because it will have longer and wider reaching impacts on the woman”. She further stated that “one of the biggest complaints that we hear through our helplines, surgeries and other outreach is that women do not feel as though they are involved in the process or that they are heard. It is an access to justice issue when you do not feel as though the process is involving you. We would hate for that to be reflected in the Bill”.
She thought the language in the Bill needed to be clearer, stating “The Bill says that consent is not required to make a DAPN so it would have to be made clear that views must be taken to inform the process”. She echoed Dr Scott’s position on orders and considered that the woman’s view should “inform the whole process” and that rather than views being taken into account they “must be taken”. If that is a question of timing, then, in her view, the order must last longer in order to allow that process to happen whether it be through a victim impact statement or a woman appearing at a hearing.
Tam Baillie agreed. In relation to orders he said, “the system is basically unworkable unless there is consent. The longer the order lasts, the more we will need consent and the person’s views to be consistent with the imposition of the order”. He also considered that a provision should be included on contact arrangements if for example views of children over the age of 12 had not been taken.
DCS McCluskey emphasised that police officers already seek victims’ views every time they engage with them. She explained that there is a difference between seeking a victim’s views in relation to a notice and in relation to an order. She said, “The order is court imposed and consent is probably required to allow us to police any breaches, There is a clear line between the two”. She added that her “concern is about who would be tasked to if were required to obtain consent from individuals. Would there be an additional demand on the police, who would have to evidence all that for the application for an order, an interim order or an extension?” Gillian Mawdsley agreed that there must be a requirement that the victim’s views are sought and a requirement to ask for consent.
Professor Burton told us there are a variety of approaches across different European jurisdictions in relation to consent. Some require it and some do not. Her view was that as far as possible the victims wishes should be ascertained. She considered the legislation to be “a bit passive in saying that the victim’s views, when they have been sought, should be taken into account. Perhaps there needs to be a stronger requirement to actively seek the views of the victim”.
Joan Tranent stressed that when police attend a domestic abuse incident if the mother says that they do not consent to further information sharing but the police think there is significant risk to children, Social Work Scotland can take other routes and an automatic referral to children’s services would be made either immediately or the next day.
The Cabinet Secretary said he was not dismissive of the concerns raised in relation to consent and “was probably less minded to consider such a requirement for a DAPN”. He said “The DAPN comes in effect in the heat of an incident and in particular where coercive control is involved. If consent was required, that could be manipulated by a perpetrator”.
In relation to the DAPO, he thought the issue was more “finely balanced and more challenging” but that he would have the “same overriding concern”. He said, “From everything that we know about coercive control, in particular, a perpetrator could continue to perpetrate their abuse by manipulating the victim to ensure she does not give her consent”. In response to the evidence from Scottish Women’s Aid that there should be a requirement for consent but that flexibility was needed where coercive control was at play, Mr Yousaf said he found it difficult to understand how the Government could legislate for that. He told us he would consider the issue of consent for DAPOs but had concerns about how individuals might be manipulated into not giving their consent.
The Scottish Government’s consultation asked for views on whether there should be a statutory duty on the police to refer a person at risk to support services. A majority were in favour of this approach. In their written submission, Police Scotland stated “As a single agency we do not have the skills and resources to provide the crucial long term support offered by our valued statutory and third sector partners who offer such specialist provision”.
The Committee explored whether a presumption to refer might be a worthy addition to the Bill. If such a presumption was included the police would be required to explain why such a referral was not made. The Scottish Government’s Bill Team told us they believed referrals were routinely happening in practice.
Dr Scott considered it was not so much whether a referral is made but how and when a referral is made. She told us Scottish Women’s Aid would support an “opt out arrangement” rather than a presumption similar to the current system of referral to women’s aid services. Currently, she said the police advise women of the service but they can choose not to be referred. This approach she said, “gives a strong message that the support services will welcome contact without taking the control out of the hands of women”. She told us this would be preferable as evidence shows that women are the best predictors of future harm and therefore the decision must be within their control. She explained that evidence suggests if a survivor is offered a referral within 24 hours of contact with police, she is around 90 percent more likely to take it up than if she is given the option after the fact. The timing of the referral is therefore crucial in her view.
Lyndsay Monaghan agreed with the “opt out” approach. She told us that, where women have been referred to Victim Support Scotland they have a lot more information about the process but where that fails and women do not get the information they usually do not engage as much. Tam Baillie told us that we should be careful about having a presumption but that “the assessment of needs and provision of support services should be for all parties, the women, the children and the perpetrator.”
DCS McCluskey stressed that police officers already share information quickly with their statutory and non-statutory partners when officers attend a domestic incident. Professor Burton thought a presumption of referral to support could be helpful as this is a crucial aspect of the success of emergency barring orders and that those with the greatest success are those that offer wraparound provision and referral to support. Services would require to be properly resourced to back that up. She agreed that victims should also be able to opt out as “referral must be consensual if it is to be beneficial”.
Joan Tranent of Social Work Scotland told us that she fully endorsed a multi-agency approach and that “sharing of information supports victims and their children”. She said that once an order is made future planning needs to be looked at which could also include the perpetrator’s behaviour and their capacity for change. In relation to referral pathways for perpetrators, DCS McCluskey told us that it would be welcome if there were resources there. She said, “There is a lack of resources there so the question is, “Who would we refer them to?” It would be welcome if there were resources there but there are not – not nationally”.
Section 1 of the Bill requires a suspected perpetrator (Person A) to be 18 years or over and the person at risk (Person B) to be 16 years or over before they can be the subject of a DAPN or DAPO. This mirrors the approach in the proposed UK Domestic Abuse Bill for England and Wales.
The Scottish Government’s Bill Team argued that a very small number of 16 and 17 year olds would be living with an older partner. In that case, other child protection measures, for example, those imposed under the children’s hearing system would apply.
In his written submission, the Children’s Commissioner supported the Scottish Government’s proposed approach. He said, “Where either the person who is the subject of an order (Person A) or for whom it is intended to protect (Person B) is under the age of 18, it is important to recognise the additional protections all children under 18 are entitled to under the UNCRC. We therefore believe it is proportionate that Person A must be at least 18 years of age”.
The Shetland Domestic Abuse Partnership disagreed suggesting the relevant age limit for the perpetrator should be 16. It said, “It is perfectly possible to have a 17 year old perpetrator living with a 20+ year old partner and these orders could not be used to protect the victim or any children living in the household”.
The Scottish Women’s Rights Centre had similar concerns. It said, “We consider that this remains a grey area in terms of whether appropriate measures will be put in place for young perpetrators aged 16-18. Avoiding such a gap in access to protection is especially pressing, given that young women aged 16-19 experience domestic abuse at a higher rate than any other age demographic, and the abuse itself is no less severe”.
Sections 5 and 9 of the Bill state which obligations a DAPN and a DAPO can include. Section 5 of the Bill sets out what a DAPN can require the suspected perpetrator to do, or refrain from doing.
The Scottish Government’s Bill Team confirmed that, as a DAPN and a DAPO can only cover partners and ex partners, stalking by an ex-partner is within the scope of the Bill but stalking by a stranger is not.
A DAPN and DAPO can impose obligations relating to a child usually living with a person at risk. However, all other obligations which can be imposed under a DAPN relate to the person at risk directly.
In its written submission, the Scottish Women’s Rights Centre argued that obligations should be able to be imposed under a DAPN which relate to friends or family members of the person at risk. The Bill Team argued that it was acceptable in policy terms to restrict the scope of a DAPO to the person at risk and children. The reason given was that the DAPN is a short-term measure and measures relating to the family and friends were possible under DAPOs.
Both Scottish Women’s Aid and the Scottish Women’s Rights Centre argued that obligations under a DAPN should also be able to specifically relate to a person at risk’s place of work or study and a child’s nursery, school or other childcare setting. In supplementary evidence, Scottish Women’s Aid said that the court may include any protections it deemed necessary in a DAPO or interim DAPO including provisions relating to family members, friends or colleagues of the victim. They stated, “Where an abuser poses an imminent risk of harm to the victim and/or the victim’s family or friends, arrest would be the appropriate response, not a DAPN in our view”.
The Scottish Women’s Rights Centre supported an extension of section 5(1) and did not consider it would reduce their effectiveness. They said:
“It should be possible to impose conditions on the perpetrator prohibiting them from entering other specified locations and approaching the victim/survivor such as places of work or study and close family or friends homes. We have two main reasons. Firstly the Council of Europe’s position is that “any regulation that is limited only to banning the perpetrator from the residence of the victim but allows him/her to contact the victim at risk in other places would fall short of fulfilling the obligation under the Istanbul Convention. Secondly, and critically, we frequently hear from women that they are continuing to be stalked and harassed by ex-partners following the breakdown of an abusive relationship. The women mention that the perpetrator will sit outside places the victim frequents in order to threaten and intimidate. In the current proposals, this behaviour would not be considered a breach of a DAPN”.
The Committee understands that the last point made here by the Scottish Women’s Rights Centre is not correct and that under section 5.1(f) of the Bill prohibits person A (the suspected perpetrator) from approaching, contacting, or attempting to approach of contact, person B (the alleged victim).
They also considered that it should be possible to impose conditions on the perpetrator prohibiting them from approaching the child’s place of education and that measures should extend to the perpetrator contacting the victim through a third party. They said, “We would submit that the effectiveness of the DAPN/DAPO may be significantly reduced if the measures do not cover these proposals and may leave the victim at risk of further abuse, stalking or harassment.
With specific reference to stalking behaviour by an ex-partner, the Scottish Government’s Bill team clarified that, in circumstances where a suspected perpetrator is subject to a DAPO and has been ordered to leave the home but continues to stalk the person at risk (such as sending unwanted or abusive communications), the Bill contains a power to make provision prohibiting that behaviour. They told us “Breach of a provision in a DAPO is a criminal offence”.
In relation to extending the obligations provided in section 5, the Cabinet Secretary told us that he sympathised with the position but that the challenge lay in the question of proportionality. He said that “the balance must be between empowering the police to protect the person at risk from domestic abuse and any children who might be involved and respecting the rights of a person against whom a DAPN has been issued but who has not committed a criminal offence”.
He added, “I would have to take legal advice on the matter in relation to ECHR implications because it would be quite challenging to impose that level of restriction without any judicial oversight”. A further challenge, he told us, would be how wide that circle of people with whom the individual would be prevented from communicating be and what would be the definition of a “family member”. However, he gave assurance that he would give consideration to concerns ahead of stage 2 and that consideration in that regard would be the protection of the victim but that equally important would be getting the balance right between proportionality and protection in terms of ECHR.
In response to concerns raised by Police Scotland as to what would happen if a perpetrator refused to provide an address so they could be provided with notice of a hearing, the Cabinet Secretary told us he did see some advantage in extending the list of requirements to include provision of an address. He explained that under Section 6(4) the police must ask the perpetrator for an address so the notice of a hearing can be provided. He said “You would think that it would be in the interests of the person on whom a DAPN has been served to provide an address. If they refuse to provide an address, that means they would not receive any notice of a DAPO hearing”. However, as there is no legal requirement to provide an address, he said “I can see some merit in our considering additions to the list of requirements and prohibitions contained in notices under Section 5. That is a good point and I would welcome the Committee’s views on it. Technically what people must provide is not set out in the Bill and I will examine it in further detail. Perhaps we can clarify the matter”.
Under Section 4 of the Bill, when considering whether to impose a DAPN, the senior police officer must take into account the welfare of any child whose interests that officer considers to be relevant to the making of the notice. Under Section 8(6))(d) and Section 12(4)(d) of the Bill, when determining an application for a DAPO, a sheriff must take into account “any views of the child of which the sheriff is aware”.
An obligation for the court to take children’s views is provided for in The Children (Scotland) Act 1995 and the Children (Scotland) Act 2020 (not yet in force) but only in relation to specific types of court proceedings which include court proceedings to resolve private disputes between two parents; proceedings under the Adoption and Children (Scotland) Act 2007 and proceedings under the children’s hearing system provided for by the Children’s Hearings (Scotland) Act 2011.
Some stakeholders raised concerns that the wording in Section 8 of the Bill appeared weaker than the formulation in the 2020 Act, specifically in its reference to views “of which a Sheriff is aware”. In its written submission, Scottish Women’s Aid said that the Bill should follow the drafting of the Children (Scotland) Act 2020 when discussing the welfare of the child and the requirement to take a child’s views into account.
DCS McCluskey told us that where possible, officers are encouraged to seek the views of children but that this could be difficult in emergency situations. She expressed concern at the length of time that police have to seek views between the notice and the order and commented that she did not think it was practically possible to take views into account on every occasion.
Professor Burton agreed, noting that there are time pressures in taking children’s views into account, particularly in relation to the notices. She told us that the short period for the notices would make it impossible to gather all the information and evidence that is needed. In her opinion, taking the views of children into account was therefore more relevant for the orders.
Tam Baillie told us there were challenges in obtaining the views of children and while progress is being made, we have a “long way to go” before we can be assured that we are taking the views of children into account appropriately. In his view, consideration must also be given to the age and stage of the children. He added that “We should not presume that children under the age of 12 do not have a view” and “there are real difficulties in getting the views of children under the age of five who attempt to act out their views through their behaviour”.
He believed that the length of the orders is too short for the court to be able to come to a reasonable view. He said, “I have no doubt that the wording could be strengthened regarding a requirement to take views into account but consideration of the age and stage of the children and the length of time that it might take to get alongside those children so that they are confidently able to express their views, is key”.
In supplementary evidence, CPCScotland provided the Committee with examples of good practice where children’s views had been given in court in relation to existing legislation including provisions in the Vulnerable Witnesses (Criminal Evidence) (Scotland) Act 2019 which aims to improve how children and vulnerable witnesses participate in criminal proceedings (by making more use of pre-recorded evidence in advance of a criminal trial) and funding for justice and social work agencies to improve the quality and process for Joint Investigative Interviews with vulnerable child witnesses.
They also cited a model developed in Nordic countries called Barnahus (child’s house) which combines elements of joint investigative interviewing within a child centred environment. They told us that “progressive steps have been taken towards the establishment of Barnahus in Scotland with work suspended due to COVID-19 re-start in January 2021. Other good practice examples included the Consulting Children service in the North East of Scotlandvii; the Children’s Rights Officerviii and the Children’s Advisory Worker at Edinburgh Domestic Abuse Advocacy Court Support (EDAACS)ix.
The Cabinet Secretary said it would be up to the judiciary to decide how children’s views were taken in a child-friendly manner and that judges as a part of their work received training on the handling of those matters. He told us he was happy to consider how views could be taken in relation to a DAPO and emphasised that, as part of the work being done by the Government through incorporation of the United Nations Convention on the Rights of the Child, such issues were “at the forefront of our mind”.
Sections 7 and 16 of the Bill make it a criminal offence to breach either a DAPN or a DAPO without “reasonable excuse”. Police Scotland called for further discussion and detail on the practical application of what the Bill says on breaches. It put forward examples of challenges it may face:
“Where an officer issues a DAPN where an arrest has not been made, the officer has no powers to require the perpetrator to remain with them while the process is completed. If the perpetrator refuses to remain should they be arrested for a breach even though the DAPN has not been issued?
Where a perpetrator refuses or is unable to provide an address at which they may be given a notice of a DAPO hearing. Should that be considered a breach although it is not a requirement of the notice.
Where an arrest for breach is made immediately at or shortly after the time a DAPN is issued what impact will that have on the DAPO court hearing as a criminal offence will also have been committed and required to be reported to COPFS for consideration.”
In its evidence, the Faculty of Advocates said:
“We agree that breach of a DAPN and DAPO should be a criminal offence but we question whether it is necessary to make provision for proceedings on indictment given the temporary nature of the DAPN and DAPO and the potential content of any order in terms of requirement or prohibitions. The availability of conviction on indictment and a maximum penalty of 5 years’ imprisonment would appear potentially disproportionate when one considers the analogous position in respect of breach of bail. Namely, if person A were to be prosecuted for the abusive behaviour and made the subject of special conditions of bail of an identical nature to those contained within a DAPN/DAPO, in the event of breach of any condition, he would be subject to a maximum penalty of 12 months’ imprisonment (section 27(2) of the Criminal Procedure (Scotland) Act 1995).”
The Faculty added, “One can envisage a situation where the person interdicted repeatedly breaches the order over an extended period, ultimately giving rise to the need for significant punishment to put a stop to the conduct and act as a deterrent. The same situation could not easily arise under a DAPN or DAPO.”
In written evidence, Barnardo’s Scotland stated that they supported the provision for the breach of a DAPN/DAPO to be a criminal offence but would welcome assurances that perpetrators who are in breach would not be given a community sentence. They said, “It is common place for perpetrators of domestic abuse who have received non harassment orders to breach these orders on multiple occasions without further charges or periods of incarceration. We are concerned that it is likely that DAPNs/DAPOs will be flouted with little consequence which serves to inhibit victims from reporting to police”. They said enforcement of breaches was essential and would require clear guidance and training for frontline professionals to prevent the victim from being left exposed to risk.
Section 8 of the Bill provides that the police but no other organisation or person would be able to apply to the sheriff court for a DAPO. The approach in the Bill contrasts with that of the proposed UK Domestic Abuse Bill for England and Wales where the policy intention is that DAPOs will be able to be applied for by the police, the person at risk, local authorities, independent abuse advisers and others who have permission of the court.
The Committee received mixed views on who should be able to apply for a DAPO. A range of written responses including Social Work Scotland were content with the proposed approach in the Bill. However, Police Scotland and the Summary Sheriff’s Association considered the power could be extended to other agencies and organisations. For example, the Summary Sheriff’s Association thought that “it may be considered that a relevant third party such as a senior social worker should have the power to make an application for a DAPO”.
Police Scotland were particularly concerned about the resource implications of making the police the solely responsible body. Were the power to be extended however they stressed the importance of that information being shared with the police given their enforcement role on breaches of DAPO.
In oral evidence, the Scottish Government’s Bill Team said that there may be a case for extending who can apply for a DAPO but, on balance, the Government considered the police were the most appropriate body as they had the expertise in evidence gathering and familiarity with the evidential thresholds which must be met in the context of criminal investigations.
The majority of witnesses agreed that the police should be the appropriate body to request that orders be put in place with other agencies being able to refer to the police to do so if women presented at their services.
Lyndsay Monaghan thought consideration should be given to broadening the provision on who could apply for orders. Dr Scott told us that Scottish Women’s Aid would like other elements of the community to be able to request orders but was not sure if sufficient resources would be put in place under the Bill to allow that to happen without negative consequences. Without those adequate resources being put in place they could not support it. She explained that, if the measures was broadened out beyond the police, well intentioned elements of the rest of the community may seek notices without really understanding who the primary aggressor is. She said, “We have good protocols between the police and the Crown Office. We have training in place for the police and we can expect to do more training with the police if they need it. I do not think that we have the capacity or the scope to train others in the community who might want to be involved”.
Joan Tranent agreed that the police were best placed to apply for notices but favoured a multi-agency approach for the longer term order. She said, “There would need to be lots of further training to allow local authorities to apply for such orders”.
Police Scotland and other organisations expressed concerns about resources and infrastructure. DCS McCluskey said “Significant investment in resources, training, legal services would be required to enable us to implement the provisions bearing in mind that on average 160 domestic incidents are reported to Police Scotland every day”.
In written evidence, Barnardo’s Scotland thought it may be beneficial for other agencies to be able to apply for a DAPO and listed social workers, health professionals and third sector support services as potential applicants. They said, “Anecdotal evidence suggests that victims of domestic abuse and children are more likely to disclose incidences of domestic abuse to a third sector organisation”.
The Cabinet Secretary told us he had concerns that there would be “some potential unintended consequences” which had been articulated by Scottish Women’s Aid were powers to be extended. He said, “This is not to diminish the work of social landlords or social housing providers but I ask whether they have the same knowledge and training as Police Scotland around domestic abuse” He noted, however, that in the UK Government’s Bill there is an order making power to allow other bodies to be added at a future date and told us that, after consultation and discussion, it may be something to consider at stage 2. He said, “I am more attracted to that course of action, as opposed to adding specific bodies to the Bill at this stage”.
Under Section 15 of the Bill, the civil court not the criminal court has power to grant a DAPO. This contrasts with, for example, a non-harassment order where a criminal court can grant the order at the end of successful prosecution.
In the Policy Memorandum and the Bill Team’s evidence the Scottish Government confirmed that it had been influenced in its approach by the views of certain organisations including Scottish Women’s Aid. These organisations thought that the option to impose a DAPO might detract from the criminal court’s existing power to grant a non-harassment order at sentencing stage thus weakening the protection available overall. Another consideration was that a non-harassment order can keep a perpetrator away from a home he has already left but, unlike a DAPO, it cannot remove them from a home they currently own or have a legal right to occupy. The Bill Team’s view was that this limitation of a non-harassment order does not suggest a DAPO should be added to the criminal court’s arsenal at sentencing stage as typically the perpetrator would have left the family home by that point.
The Scottish Government consulted on DAPOs being available on sentencing. Another consideration is whether there would be benefit to a DAPO being able to be imposed by a criminal court at an earlier stage in the process, when someone had been charged with an offence relating to domestic abuse.
The Bill Team indicated that someone who had been charged with such an offence would , as a result of being in custody, or being subject to specific bail conditions, unlikely still be in the home or able to approach the victim. Stakeholders were not asked specifically about the potential role for the criminal court in the Committee’s call for views. However, in response to the Scottish Government’s consultation, Scottish Women’s Aid were one of the organisations opposed to such a role. In contrast, the Scottish Women’s Rights Centre suggested in response to the Scottish Government consultation that they were open to the idea of the new protective measures being able to be granted by the criminal courts.
Section 18 of the Bill would give a new power to social landlordsi to apply to the court to evict a tenant where there has been abusive behaviour. Before an application to the court can be made the social landlord must give 28 days’ notice to the tenant under the Housing (Scotland) Act 2001.
A range of existing powers are available to a person at risk or a social landlord to end a tenancy where there has been domestic abuse including provision under the Matrimonial Homes (Family Protection) (Scotland) Act 1981 to apply for a tenancy to be transferred into their name and under the Housing (Scotland) Act 2001 which provides a range of powers for social landlords to end an existing tenancy.
Respondents were broadly supportive about the policy intent underpinning the introduction of a new power under Section 18 of the Bill. Glasgow and West of Scotland Housing Associations, for example, said “It has long been a source of extreme frustration for social landlords that the law does not allow one of two joint tenants to be evicted alone”. The Scottish Federation of Housing Associations said, “The introduction of this power would provide social landlords with more confidence with regards to how and when to appropriately intervene (in cases of domestic abuse). It also removes the onus from the victim to take action”.
Stacey Dingwall of Scottish Federation of Housing Associations was supportive of the provisions in Section 18. She told us that current legislation does not empower the victim and the social landlord and the Bill makes it clearer where the appropriate power lies. Under the new legislation, she said “if the victim knows the social landlord is empowered to take action it removes the onus from the victim to do so. That is why we welcome the introduction of Section 18”.
Callum Chomczuk of the Chartered Institute of Housing Scotland agreed. He told us a barrier exists with current measures in that they are victim led and the people may need to access legal aid. In his view, the new process would “give the victims the confidence that a landlord can progress that on their behalf so they are not forced to go through assessment of criteria or put themselves in the unenviable position of going into court and making representations”.
Garry Burns of Homeless Action Scotland said the drafting of Section 18 needed to be clearer in some respects to avoid discrimination against the survivor. He said he wanted to make sure that if a person has had issues around antisocial behaviour or rent arrears that should not disbar them from getting a new tenancy even though the perpetrator of the abuse might be evicted. In his view, they should be under a duty to provide a tenancy to the victim. He said “If we want to support people going through domestic abuse we should deal with the abuse side first and if there are issues around rent arrears that should not disbar that victim from getting a new tenancy. Many local housing policies would do that”. He thought that as well as evicting the perpetrator of abuse we should be offering the survivor the right to move. He added “That is completely missing from the legislation. It would protect the victim and move them away from the place where they have been tormented”.
The Faculty of Advocates noted that “the ending of a social housing tenant’s interest in a tenancy on a permanent basis is a very significant interference with Article 8 rights” but added that “it is for Parliament to decide whether such a measure is appropriate”.
In its written evidence, the Summary Sheriff’s Association said:
“Whilst the policy intention of section 18 of the Bill is acknowledged, this must be proportionate. We are concerned that the terms of the Bill are indicative of a mandatory ground for eviction ending an interest in the tenant’s rights in the property following any conviction with a domestic abuse aggravator. That may be a disproportionate response, particularly where it is not concordant with the wishes of person B in terms of the Bill.”
This point was also shared by the Sheriff’s Association.
Whether social landlords should also have the power to apply for DAPOs was discussed in some of the submissions of evidence. Callum Chomczuk told us the question had been asked of their members across the housing profession, principally social landlords, and they were keen that the power should be extended to them. He told us, “Social landlords have a huge amount of experience of making representations to the courts on behalf of tenants. DAPOs will be civil orders”. In his view, if social landlords are able to act they could be an important source of help for victims of domestic abuse. He added that “many victims of domestic abuse feel uncomfortable about raising issues with the police but civil orders are different”.
Stacey Dingwall agreed, stating that “If the purpose of the Bill is to empower social landlords tenants and victims of domestic abuse that would seem to be sensible approach”. Paul Short of Fife Council also shared that view and told us that the first point of contact for those experiencing domestic abuse will often be their landlord who are also part of a larger multi agency approach.
Garry Burns took a different view and disagreed with extending the power to housing officers because the issuing of a DAPN can effectively result in a criminal charge for the perpetrator. He said, “We feel that as the housing officer would be the person who issues a decree for eviction it would create a conflict of interest for them to be involved at the start of the investigatory period”. He added that “It would make it possible for the housing officer to be judge, jury and executioner in assessing whether someone should be evicted from their home”. In his view, if a housing officer has significant evidence to demonstrate that domestic abuse is happening they can provide that to the police. It was therefore, in his opinion, not necessary to give housing officers the ability to stop somebody from being accommodated in their own home. He said his organisation “strongly believe that should sit with the police”.
In response to Garry Burns’ concerns about a conflict of interest, Mr Chomczuk told us he disagreed with Mr Burns’ evaluation of the risk. Mr Chomczuk argued that landlords are already used to dealing with similar situations, taking cases to court and providing evidence in order for action to be taken. He said, “In our view, providing victims with greater opportunity and different access points lies at the heart of the Bill and giving social landlords and housing practitioners the ability to raise such matters will give confidence to victims who are reticent about going to the police”. He thought a greater risk existed if the Bill does not contain multiple routes for accessing the court process.
One question which arose in evidence was whether the maximum period of a DAPO (three months) would allow enough time for a social landlord to complete eviction proceedings. Given the police powers to apply for a DAPO within a short time frame, it may be used ahead of the social landlord being able to apply to the court under Section 18 and before eviction proceedings are completed. CIH Scotland suggested an extension to the maximum permitted duration might be helpful when a DAPO was operating in conjunction with an application by a social landlord under Section 18. It said:
“Such flexibility could allow social landlords and police to swiftly remove an abuser and keep them out of the victims home until the tenancy has been transferred or ended. Otherwise, there is a possibility of a DAPO expiring and a perpetrator returning to a social tenancy while the landlord is seeking to transfer the tenancy to the victim”.
Gary Burns considered there are issues around the timescale and the question of how long an order should sit with the court. He said, “Perhaps the legislation should suggest a limited time period but the courts should have some discretion because it can sometimes take some time for housing associations to start eviction proceedings”. Stacey Dingwall also highlighted issues around the proposed duration of three months and agreed that the courts should retain an element of discretion. Paul Short echoed this view, stating “the timescale could be tight and the process could end up being a rush for landlords”.
Callum Chomczuk also thought the court should have to view the continuation of the DAPO. He told us that he would like the court to bear in mind that a settled housing outcome is required and that it is in no-one’s interest for a potential perpetrator to return to a domestic setting while a social landlord is partially through the process of evicting someone. He added “That would undermine the whole intent of the Bill. Until there is a settled outcome it would be inappropriate to have an order come to a conclusion”.
Under Section 18 the new ground which would be inserted into the 2001 Act sets out a number of conditions which must be satisfied before it can be used by a social landlord. A court must make the relevant order where the conditions are met and “it is reasonable to make that order” or the perpetrator has been convicted of an offence in the last 12 months relating to his abusive behaviour which is punishable by imprisonment.
North Lanarkshire Council queried what evidence would be required and where they would get that from, The Council asked “Will it be from the police. Will it be that we take the word of the victim even without evidence as we do currently with domestic abuse victims who contact us with a housing need?”
Garry Burns thought that the threshold should be that there has been a conviction in civil or criminal court for domestic abuse. He said there should be an evidence base and have been a police investigation.
Callum Chomczuk disagreed and argued that such a threshold was too high for this kind of legislation. He told us that housing officers and managers and social landlords and social workers are experienced and have a well evidenced understanding of domestic abuse. He said, “Creating an artificial barrier of a criminal conviction will deter people from engaging in the process”.
He also commented that he was “reticent to make an assumption that we want to move victims”. Instead we need to listen to victims. He added, “For the most part they know what is best for them and in the majority of cases they will want to stay in their home. The Bill will give them that choice”.
The Cabinet Secretary agreed and said he was not in favour of moving to a threshold which would require a criminal conviction. He said:
“My overriding concern is that requiring a criminal conviction would severely limit the usefulness of the provisions. We are trying to address a gap in the law where there might be insufficient evidence but strong suspicion that domestic abuse is taking place and reasonable grounds to believe that there is abusive behaviour”.
He told us that the Government would have to work closely with social housing landlords and other key stakeholders to develop guidance on the provisions and that work would “cover the type of evidence that will be required when social landlords look to raise proceedings to end or transfer tenancies”.
Several organisations including CIH Scotland suggested an important role for guidance on Section 18. In a letter from the Scottish Government’s Bill Team in supplementary evidence, it mentioned a role for future guidance on the application of the statutory test. It said, “guidance will be developed in conjunction with key stakeholders and practitioners and will include information on collecting and verifying evidence and the range of factors landlords should be considering in deciding whether raising an action is reasonable and appropriate”.
A key feature of Section 18 is that, should a court order be granted, a social landlord is required to give advice and assistance to the outgoing tenant in relation to finding alternative accommodation.
A number of written submissions expressed concerns about the increased risk of a suspected perpetrator becoming homeless. COSLA commented “There is potential conflict with the shared ambition of national and local government to end homelessness in Scotland, therefore careful thought is required as to how perpetrators will be rehoused. There must also be consideration as to how this is handled operationally ensuring a trauma informed approach that avoids risk of additional harm to victims”.
Callum Chomczuk was of the view that the Bill providing advice and assistance was not ambitious enough and in practice this could mean a lot less. He said, “I do not think that this needs to be set out in legislation but the guidance will have to be quite prescriptive about some of the protocols that we would like to be developed between registered social landlords and local authorities to ensure that perpetrators can be rehoused”. He added that “The provision of advice and assistance could be interpreted as being quite a low-level intervention and I am concerned that it could lead to a perpetrator not being rehoused successfully”.
Stacey Dingwall considered that the provision on advice and assistance goes far enough but that it must not be a tick box exercise and proper advice and assistance must be given to enable the perpetrator to be rehoused. She said “We do not want anyone to be directed into homelessness. We would welcome strong partnership working on that”.
Garry Burns explained that if someone presents to a local authority and says they cannot go home because they have been charged after a domestic abuse incident the local authority must give them temporary accommodation. He said “I see no need for a change in legislation to give alleged perpetrators additional protection. They have the right to homeless accommodation if they are homeless because they have been charged with domestic abuse”.
He further explained that housing associations do not routinely move victims of domestic abuse which is why so many victims present as homeless. He noted that if they go to their social landlord and ask for a move they are told to go down the homeless route. He commented that “Anyone who works in a homelessness advice centre will tell you that that is what victims are told to do. The homelessness route is really bad for people. It is for emergencies and we do not want to send survivors of domestic abuse down that route when we can have legislation that allows people to move legally within local authorities and housing associations”.
In relation to domestic abuse issues faced within the private rented housing sector and accommodation challenges faced specifically by Gypsy, Gypsy Traveller and the Roma communities, the Bill Team told us “Gypsy travellers experiencing domestic abuse can benefit from the work already underway on the homelessness pathway prevention to remain in, or access, accommodation where they are safe. We will start work in 2021 to look at issues that are specific to Gypsy/Traveller accommodation or experiences”. The Scottish Federation of Housing Associations also commented that “While the support for social tenants is welcomed, domestic abuse happens across all tenures – it is only right that private rented sector tenants are afforded the same protections”.
The Committee has no particular concerns it wishes to bring to the attention of the Parliament in relation to the format or scope of Financial or Policy Memorandums produced for this Bill beyond the comments we have made in this report. We are content that the Government has provided sufficient information at this stage to aid our deliberations.
What this Bill is trying to achieve?
Since 2011-12, incidents of domestic abuse recorded by the police in Scotland had remained at a level of around 58,000 to 61,000 incidents a year. In the year 2018/19, reported incidents rose by around 2%. In the early part of 2020, particularly during the first lockdown period due to the pandemic (April to June 2020), incidents were also 9% higher than the equivalent period in 2019.i
One of the main aims of this Bill is to enhance the current provisions on the statute book by providing victims of alleged abuse with a short-term remedy – a Domestic Abuse Protection Notice (DAPN) – that the police can issue and which the victim themselves does not have to go to court for and which can provide protection whilst other measures can be sought, such as applying for a Domestic Abuse Protection Order (DAPO). Further barriers to victims at present are that applications for current civil orders must be initiated and paid for by the victim (or via application for legal aid which is not always available).
The Committee supports the underlying intentions behind the Bill, namely to protect victims of domestic abuse. However, we heard conflicting views on whether all of the provisions contained in the Bill are needed. We also heard concerns that, in attempting to provide further protection for victims, the rights of suspected perpetrators may be infringed in terms of the ECHR. We acknowledge that existing protective civil legislation is victim-led and that this Bill would provide protection which would remove this burden from victims. On balance, we still consider that DAPNs may provide a useful, short-term tool to be used in emergency situations to complement existing civil measures and the current powers afforded to the police.
The Committee has significant concerns about the practicalities of Police Scotland being able use some of the powers in the way that they are intended. Legislating on such a serious and complex issue as domestic abuse is difficult and requires time for detailed consultation to take place, and we note that time for detailed scrutiny on this Bill has been curtailed in part because of the pandemic and because of the volume of other Scottish Government legislation that we have been required to consider at the end of this parliamentary session. We would welcome assurances from the Cabinet Secretary that the further consultation called for with Police Scotland will address the Committee's concerns.
The operation and practical challenges of using DAPNs
The Committee heard compelling evidence from Police Scotland, the Law Society and others that further consultation and clarity is still required on how DAPNs are expected to work in practice. These bodies indicated there are operational challenges with the issuing of DAPNs as provided in Section 4 of the Bill. Some of the concerns raised related to: the proposed thresholds for evidential proof; the challenges of risk assessing at the scene; whether issuing DAPNs may conflict with a perpetrator’s rights under the ECHR; how breaches of the DAPN are to be dealt with, particularly what constitutes a breach; potential liability on Police Scotland from a failure to act; where DAPNs will sit with other court imposed sanctions or orders relating to children; how the recording of DAPNs will relate to both the recording and awareness of other court imposed sanctions whether relating to children or not; and, the resource and other implications of the requirement to apply for a DAPO the next court day after a DAPN is issued.
The Committee calls on the Cabinet Secretary to reflect on the evidence we received and provide an update of what further consultation is planned with Police Scotland to resolve these operational challenges. This update should cover what guidance and training is proposed in order for officers on the ground to be able to utilise DAPN’s effectively. We point out, for example, the call to make it clear what is meant by a “reasonable ground to believe” in section 4 of the Bill.
Duration of a DAPN and the time available to apply for a DAPO (sections 5 in conjunction with section 11)
Some of the evidence we heard suggests that the 1-2 day period currently proposed for a DAPN is too short and that an extension to the period to 4-7 days would be helpful to enable a full assessment to be undertaken and to engage in a multi-agency approach (which was supported by many organisations). Police Scotland told us the time available raised the most significant practical concerns in making an application for a DAPO and highlighted a number of challenges. These included the necessary ICT, information sharing and process development to enable applications to be delivered to the court, the additional demand for a finite number of officers who already spend an average of 9 hours on each incident and the logistical and resource issues of ensuring legal representation at multiple hearings across Scotland.
However, others, such as the Law Society of Scotland were of the view that the matter should go before a judicial authority as early as possible and expressed concerns about any extensions to the duration of DAPNs beyond the next court day for application.
The Committee acknowledges that DAPNs by their nature need to be time limited. We believe that it is appropriate they go before a court shortly after being issued. We recognise how important it is that any restrictions imposed in terms of a DAPN comply with a person’s rights under the ECHR, for example, in terms of Article 5, the right to liberty or Article 8, respect for a private and family life. Whilst the Committee notes the concerns from Police Scotland about the substantial practical challenges they face, we consider it crucial that judicial oversight is sought as soon as possible in circumstances where a person’s liberty and ability to see their children is severely restricted. Consequently, we do not recommend that the timeframe for applying for a DAPN be extended at this stage because of the severe restrictions that come with a DAPN which do not need a court decision to be issued.
However, we would welcome assurances from the Cabinet Secretary that there will be ongoing consultation with Police Scotland to address the challenges it has raised on this point.
Duration and concept behind Domestic Abuse Protection Orders (DAPOs): (sections 8 to 16)
Views expressed to the Committee suggest that clarification is needed on what further evidence would be required to extend a DAPO from the current two months to three months. Section 13 provides that a Sheriff may extend an order “if satisfied it is necessary to do so”.
The Committee also heard that clarification is needed on what circumstances an application for an interim order (3 weeks) would be used and what would evidential threshold would be required for such an order. Section 10 provides that a Sheriff may make such an order if she considers “on the balance of convenience” that it is just to do so.
Some of the evidence we heard suggested that the maximum three month period for a DAPO may be too short relative to trying to resolve the complexities of other related issues such as child contact and residence, and housing which may or may not need to be resolved through the court process. We also heard evidence that, post-separation, abuse may intensify and is unlikely to be resolved within 3 months. Housing organisations also considered a three month period for a SAPO too short to enable eviction proceedings under section 18 to conclude.
We note the evidence from the Scottish Government that the average length of time that child contact and residence cases take to be determined, which showed that, in general terms, only 15% of contact and residence cases are determined within 6 months and a majority take more than 12 months.
The Committee also heard that clarification is required on the evidence threshold required to seek an extension both to a permanent order and for the application of an interim order. The Committee heard views that a two or three month period may not be sufficient for a DAPO to remain in place due to the time required to resolve related issues such as child contact/residence and housing issues.
However, views were also expressed to the Committee that there is a need to balance the significant restrictions on liberty, parental rights and responsibilities, and child contact that come with a DAPO with the suggestion of extended duration.
On balance, the Committee is content with the current proposals for the duration of DAPOs and is not, as yet, recommending any further changes.
The relationship between the provisions in Part 1 of the Bill and other court orders
A significant proportion of the evidence heard called for greater clarity on where the powers in the Bill interact with existing court orders relating to child contact and residence, and expressed concerns about how such conflicts should be managed. Police Scotland and other organisations called for this to be explicitly stated in the Bill so that its officers are able to be clear at the scene of an incident when giving advice.
The Committee heard that the potential for conflict is most likely to arise at the point when a DAPN is being issued in relation to any child contact arrangements that may be in place and how these sit with the restrictions set out in a DAPN. If DAPNs and DAPOs are to take primacy over the the existing rights of perpetrators or any court orders in place relating to their children, then it is the Committee’s view that this must be explicitly stated in the Bill and in accompanying guidance. This will ensure that victims of abuse, those subject to the notice and order, and those issuing and enforcing them are in no doubt as to where DAPN/DAPOs sit in relation to other rights and orders for the duration that they are in place.
The need to gain the consent of a person at risk
The Committee heard evidence that the views and, where possible, the consent of women and children (dependent on their age and stage) should be taken into account before DAPNs and DAPOs are issued. While we heard that it may not always be practically possible to gain the consent for a DAPN, witnesses were of the view that consent should be required for a DAPO as these orders should seek to empower victims and may not work effectively without consent.
The Committee acknowledges that, in circumstances of coercive control, it may be difficult for consent to be obtained from some victims and, therefore, there may need to be an element of flexibility factored in where circumstances dictate. Clarity on who should be responsible for obtaining victims’ views and the process for doing so should be provided in guidance and properly resourced.
A duty to refer the person at risk to support organisations (not in the Bill)
The Committee acknowledges that victims of domestic abuse are often offered advice and referred to support services by the police. We heard evidence that the timing of any referral was important and the earliest opportunity to do so was key to success in engaging the victim with the appropriate services. The Committee heard that automatic referral to services for victims with an “opt out” may be helpful and that referral for perpetrators could also be considered where services are available. However, the Committee considers that more evidence is needed to reach a conclusion as to whether there should be a specific duty on police to refer. Where a referral is possible, we would be confident that Police Scotland would do so and that knowledge of the best sources of further advice would be a key part of any training of police officers.
Which individuals are covered by a DAPN or DAPO?
The Committee heard a number of views that a gap may exist in the protection of victims who are in relationships with perpetrators who are 16 or 17. The Committee is not seeking an amendment to the Bill at this stage but seeks assurances that perpetrators of this age group would be dealt with appropriately and proportionately under existing child protection/children’s hearing provisions.
The obligations which can be imposed by a DAPN and a DAPO (sections 5 and 9)
The Committee heard evidence that suggests that consideration should be given to extending the obligations placed on a perpetrator of abuse to include restricting access to family and friends as well as to the person at risk. We also heard some views that consideration should be given to extending obligations to specifically include workplace, school and other childcare settings even on a short-term basis. We are also aware that the immediate aftermath of the removal of a perpetrator from the locus of the domestic abuse is a very risky period and abuse can also continue indirectly via people that the person at risk might turn to for help.
However, we also heard views about the important balance that must be struck in terms of the proportionality of restrictions and of a person’s human rights as the powers provided for in this Bill are substantial.
The Committee accepts that the Bill covers partners and ex partners. As such, we acknowledge that the scope of a DAPN should be restricted, at least for the time being, to the person at risk and their children..
Taking children’s interests into account (sections 4, 9 and 12 of the Bill)
The majority of evidence we heard suggested it may not always be possible or appropriate to take the views of children into account on each occasion that a DAPN is issued but that these should be taken into account where possible. We heard compelling evidence that views of the children - where it is age and stage appropriate - should be required to be taken into account in all circumstances in relation to a DAPO.
The Committee acknowledges the challenges in obtaining the views of children and that sufficient time and resources must be provided for this to take place. We note that the recently passed Children (Scotland) Act 2020 places great emphasis on the importance of the child’s voice being heard in our courts as does the Children (Scotland) Act 1995 which is already in force. The Committee further notes that the Parliament is also considering the United Nations Convention on the Rights of the Child (Incorporation) (Scotland) Bill, which further stresses the importance of children’s rights.
This Committee believes that this Bill should be clear on how to capture children’s views specific to court proceedings relating to DAPOs. The current drafting in the Bill states that “any views of the child of which the sheriff is aware” should be taken into account. The Committee believes this wording could be improved upon. We also note that any such provisions do not appear to apply to interim DAPOs in section 10. We urge the Cabinet Secretary to reflect on the evidence provided on this issue and to ensure that the provisions in this Bill are consistent with the Children (Scotland) Act 2020 and other relevant legislation.
Criminal offences when a DAPN or DAPO is breached (sections 7 and 16)
Breaches of the conditions of a DAPN or DAPO are potentially a criminal offence. In its evidence to us, Police Scotland provided a number of examples of where it considered it would meet practical challenges in relation to a breach, for example, where an officer issues a DAPN where an arrest has not been made and the officer has no powers to require the perpetrator to remain with them to complete the process.
The Committee seeks further clarity (either explicitly in the Bill or in the accompanying guidance) on what would be considered a “reasonable” excuse. We would also welcome clarity on whether issues such as the examples provided by Police Scotland would constitute a breach of the conditions of a DAPN/DAPO and, if not, how these practical challenges should be addressed.
The Committee also notes the evidence provided to us by the Faculty of Advocates (see paragraph 158), which states that the availability of conviction on indictment and a maximum penalty of 5 years’ imprisonment would appear potentially disproportionate when compared to the analogous position in respect of breach of bail. The Committee asks the Cabinet Secretary to respond to the point raised by the Faculty of Advocates.
Who can apply for a DAPO (section 8)
As drafted, the Bill allows for only the police to apply for a DAPO. The majority of evidence heard by the Committee supported the police as the appropriate body to apply for a DAPO. However, Police Scotland expressed concerns about being the sole body able to apply for these orders.
We would welcome assurances that Police Scotland will be properly resourced to make these applications. The Committee also heard evidence that future consideration could be given to broadening out the scope of those who can apply for DAPOs, but only in circumstances where such bodies are properly resourced so as to avoid unintended consequences
Which court can grant a DAPO (section 15)?
At present, as drafted, the Bill only provides for civil courts to issue DAPOs and not criminal courts. Some of the evidence heard by the Committee, for example, from women’s groups, stated that the option to impose a DAPO might detract from the criminal court’s existing power to grant a non-harassment order at sentencing stage, thus weakening the protection available overall. Another consideration was that a non-harassment order can keep a perpetrator away from a home they have already left but, unlike a DAPO, it cannot remove them from a home they owns or have a legal right to occupy.
The Committee notes and accepts the reasoning that DAPOs are dealt with most appropriately under civil procedure in the Sheriff Court and agrees that there is no role for the criminal court in granting of a DAPO.
Part 2 of the Bill and the powers in section 18 relating to social landlords
The Committee welcomes the intention behind the new power for social landlords in section 18 of the Bill. We note the evidence we heard supporting extending the power to enable social landlords to apply for DAPOs. However, the Committee heard that the three-month period for a DAPO may not be sufficient to allow eviction proceedings to conclude under section 18 and therefore, in circumstances where section 18 proceedings are ongoing but unresolved, consideration could be given to an extension to the time period until those proceedings concluded.
Section 18 provides that a court must make the relevant order where certain conditions are met and; it is reasonable to make that order, or the perpetrator has been convicted of an offence in the last 12 months, relating to his abusive behaviour which is punishable by imprisonment. The Committee heard that further clarity is needed on what evidence will be required to meet this statutory test and from where that evidence should be gathered, i.e. from the police or victims’ themselves. We would welcome further clarification in this regard.
Furthermore, the Committee seeks clarification on what will constitute advice and assistance for perpetrators to prevent them from presenting as homeless. The Committee would also welcome an update on what plans are in place for the private rented sector to provide similar protections for victims of domestic abuse, and for the Bill to cover the housing situation of those in the Gypsy, Gypsy Traveller and Roma communities.
The Committee supports the underlying intention behind this Bill to provide additional protection to victims of domestic abuse. The Bill contains an important short-term tool - namely Domestic Abuse Protection Notices - for use in emergency situations to complement existing civil measures and powers by the police. The Bill also contains important provisions relating to victims who live in social housing that will mean it is not the victim but the perpetrator of the domestic abuse that needs to vacate the tenancy.
As our report makes clear though, the Committee believes that further consultation is necessary with Police Scotland to address their concerns about the operational challenges in implementing this legislation effectively. The legislation must work in practice if it is to be effective even if it is only used, as the police said, in exceptional circumstances. Passing legislation that cannot easily be used will not help victims of domestic abuse.
It is also important that the powers in the Bill are proportionate and provide a balance between protecting those who are being abused with the rights of anyone being accused. This is because the powers being granted to the police to issue a DAPN and the restrictions that come with the notices and orders are substantial.
The Committee believes that further work is still required on this Bill to resolve the challenges and concerns we have set out in our report. Given the pace at which this legislation has had to be considered, it is very important that the Scottish Government takes forward the necessary consultation to resolve these.
In light of this, at this stage, the Committee is content to recommend that the general principles of the Bill are agreed to. The Committee, however, looks forward to close working with the Scottish Government and others to resolve the issues expressed to us before the Bill is finally considered at Stage 3.
The Committee took oral evidence at the following committee meetings:
Written submissions of evidence were received from:
Abused Men in Scotland
Angus Violence Against Women Partnership
Chartered Institute of Housing
Child Protection Committees Scotland (CPCScotland)
Children and Young People's Commissioner Scotland
Convention of Scottish Local Authorities
Equality and Human Rights Commission
Faculty of Advocates
Glasgow and West of Scotland Forum of Housing Associations
Glasgow City Council
Glasgow City Health and Social Care Partnership
Homeless Action Scotland
Michael Kehoe
Law Society of Scotland
Joseph Mandava
North Lanarkshire Council
Police Scotland
Scottish Civil Justice Council
Scottish Courts and Tribunal Service
Scottish Federation of Housing Associations
Scottish Women's Aid
Scottish Women's Convention
Scottish Women's Rights Centre
Shakti Women's Aid
Shared Parenting Scotland
Sheriff's Association
Shetland Domestic Abuse Partnership
Shetland Islands Council
Social Work Scotland
Summary Sheriff's Association
Victim Support Scotland
Four anonymous submissions were also received.

NB. ‘Person A’ below always refers to the suspected perpetrator and ‘person B’ refers to the person at risk of domestic abuse throughout.
Incident of domestic abuse occurs
Domestic abuse incident occurs and is reported to the police either by person B or because another agency makes the police aware.
Police attend incident. If there are reasonable grounds to suspect A has committed a criminal offence, the police have the power to arrest A. If A is arrested then it is a legal requirement for the police to take them to the police station as quickly as is reasonably practicable.
Where person A is arrested:
Risk assessment completed with B. Consideration of suitability for a DAPN. Gather evidence both about incident and any risk of future abuse.
If police consider DAPN an appropriate option, consultation and authority for a DAPN sought from Inspector. Inspector to consider whether DAPN is necessary to protect B from abusive behaviour by A in the period prior to consideration of an application for a DAPO/interim DAPO by a sheriff.
A DAPN is unlikely to be required where there are protective conditions in place as part of a criminal investigation or prosecution. There are various conditions which may be imposed in the course of a criminal investigation or prosecution:
Where a person is arrested but there is insufficient evidence at that stage to charge the person with a criminal offence, the police can release the person on investigative liberation while the investigation is ongoing. Investigative liberation conditions can be imposed where they are necessary and proportionate for the purpose of ensuring the proper conduct of the investigation into the offence. This can include conditions which are aimed at ensuring that the person does not interfere with witnesses. Investigative liberation conditions can last for a maximum of 28 days.
Where there is sufficient evidence to charge a person with a criminal offence, the person can be kept in police custody or released on what is known as an ‘undertaking’ prior to a bail hearing. The terms of an undertaking are that a person undertakes to (a) appear at a specified court at a specified time, and (b) comply with any conditions imposed while subject to the undertaking. An undertaking condition is in place until the accused person first appears in court.
Once an accused person appears in court, the court can remand an accused in custody prior to trial or release on bail. Where a court decides to release an accused on bail, the court will impose standard bail conditions and can, in addition, add further conditions which are often referred to as ‘special bail conditions’.
Therefore, while the Bill does not prescribe the point at which the police may make a DAPN or apply for a DAPO, we expect that the main stages in the process where the police may be contemplating making a DAPN or applying for a DAPO are:
If the police release A on the grounds that there is insufficient evidence to report them to COPFS for consideration of prosecution (for example either following the interview of person A or at a later point after A has initially been released on investigative liberation), or
If COPFS decide not to proceed with a criminal prosecution (for example due to an insufficiency of evidence), and the police consider B remains at risk of abuse.
Where person A is not arrested
The Bill does not require that person A must have been arrested on suspicion of committing a criminal offence prior to a DAPN being made (or indeed, an application being made for a DAPO). We expect that in the vast majority of cases person A will have been arrested, as the test for arresting on suspicion of a committing a criminal offence – reasonable grounds to suspect the accused has committed a criminal offence - would almost always be satisfied in a case where the police are contemplating a DAPN and the test of reasonable grounds to believe A has engaged in behaviour which is abusive of B is met.
However, in situations where A has not been arrested, it would be open to the officers at the scene to gather evidence and provide this to an Inspector with a view to seeking approval to make a DAPN if they considered it appropriate to do so.
Issuing of DAPN
A DAPN may only be made where it is necessary for protecting person B in the period of time before there can be consideration of an application for a DAPO/interim DAPO by a sheriff. Otherwise, an application may be made directly to the court for a DAPO.
The senior officer must take into account the welfare of anyone under the age of 18 whose interests appear to be relevant to the making of the notice and any representations made by A or views/representations made by B regarding the making of the notice.
Provisions to be imposed – consideration of which of provisions at sections 5(1)(a)-(g) of the Bill are necessary.
Authorised by an officer of the rank of Inspector or above, given to A in writing by a constable personally (this can be any constable).
Notice of Hearing - On service of a DAPN, the constable must ask person A for an address at which notice of the hearing of an application for a DAPO may be given. Notice of the hearing is separate to the DAPN and must be given by leaving it at the address provided by person A or delivering it personally to person A.